青い目の人形の現存率
青い目の人形
青い目の人形ってのは,1927年に日米友好のために,アメリカから日本に送られた人形のこと。当時の日米間は緊張状態にあった。日本人の移民がアメリカでの職を奪っている,という見方の下で,日系人排斥の機運が高まっていた。いわゆる黄禍論みたいな。それで,「こんな時代だけど,むしろこんな時代だからこそ仲良くすべきだ」っていうような話になった。
で,奥ゆかしいことに「仲良しのしるしなら人形だろ」ってことで,莫大な数のアメリカン・ドールを日本中に配ったわけ。それらの殆どは地方の小学校とか教育施設などに。
わーい。アメリカから青い目の人形が送られてきたぞ。
…この話,小さいときから個人的に何百回も聞かされたものだ。それだけでなく,当時送られたという実際のアメリカン・ドールを何度も何度もこの目で見たことがある。というのも,この青い目の人形,たまたま私が通学していた小学校に現存していた。私が対面したドールには名前があって,「ミミー」といった。ミミーちゃんの顔はこちらのサイトから確認できる。そうだ,ミミーだよ。ミミー。Long time no see!
現存率
ちょうど今年で93年も経ったし,この青い目の人形の所在の多くはわからなくなってしまっているそう。そういや,この若くてピッチピチの私が見たのも25年くらい前の話だもんな。先週,東京のホテルで寂しく年越しをしていたら,酒の勢いかなにかの謎の作用で,なぜかこの青い目の人形の話を不意に思い出した。その後も夢に出てきてくれた。「不意に思い出す」ってのは予想も納得もいかないのがポイントだけど,あまりにも不意だよなあ。そういや,青い目の人形ってなんだったんだろう?ついに化けて出たのか?そもそもどれくらい現存しているんだろう?
ま,でも気になって調べてみたら,先述のWikipediaにとてもすばらしくまとめられていた。以下の表はWikipediaの転記(だから信憑性もWikipediaに準ずるだけでなく私の転記ミスの可能性もある)。
| 都道府県 | 寄贈数 | 現存数 | 現存率 |
| 北海道 | 643 | 26 | .040 |
| 青森県 | 220 | 10 | .045 |
| 岩手県 | 263 | 18 | .068 |
| 宮城県 | 231 | 10 | .043 |
| 秋田県 | 190 | 12 | .063 |
| 山形県 | 205 | 12 | .059 |
| 福島県 | 323 | 17 | .053 |
| 茨城県 | 246 | 11 | .045 |
| 栃木県 | 213 | 5 | .023 |
| 群馬県 | 142 | 19 | .134 |
| 埼玉県 | 178 | 12 | .067 |
| 千葉県 | 214 | 11 | .051 |
| 東京都 | 568 | 11 | .019 |
| 神奈川県 | 166 | 12 | .072 |
| 新潟県 | 418 | 12 | .029 |
| 富山県 | 150 | 6 | .040 |
| 石川県 | 205 | 3 | .015 |
| 福井県 | 152 | 1 | .007 |
| 山梨県 | 129 | 5 | .039 |
| 長野県 | 286 | 28 | .098 |
| 岐阜県 | 235 | 2 | .009 |
| 静岡県 | 253 | 7 | .028 |
| 愛知県 | 349 | 9 | .026 |
| 三重県 | 194 | 9 | .046 |
| 滋賀県 | 135 | 4 | .030 |
| 京都府 | 262 | 8 | .031 |
| 大阪府 | 429 | 4 | .009 |
| 兵庫県 | 373 | 11 | .029 |
| 奈良県 | 144 | 5 | .035 |
| 和歌山県 | 177 | 1 | .006 |
| 鳥取県 | 107 | 3 | .028 |
| 島根県 | 182 | 2 | .011 |
| 岡山県 | 238 | 3 | .013 |
| 広島県 | 326 | 5 | .015 |
| 山口県 | 200 | 5 | .025 |
| 徳島県 | 152 | 1 | .007 |
| 香川県 | 108 | 1 | .009 |
| 愛媛県 | 214 | 6 | .028 |
| 高知県 | 187 | 1 | .005 |
| 福岡県 | 259 | 3 | .012 |
| 佐賀県 | 98 | 1 | .010 |
| 長崎県 | 214 | 2 | .009 |
| 熊本県 | 241 | 2 | .008 |
| 大分県 | 182 | 4 | .022 |
| 宮崎県 | 131 | 1 | .008 |
| 鹿児島県 | 209 | 0 | .000 |
| 沖縄県 | 63 | 0 | .000 |
とにかくデータが出たら見せてみろ,っていう世の中の圧力なので,都道府県別の現存率を地図で塗り分けるとこう。

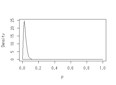
全体としては,約3.16%ということね。このデータに二項分布を仮定してベイズ推定すると,確率pの事後分布はこんな感じ。

そうか。そうだよな。3%くらいしか残されていないのね。
都道府県別の確率の分布
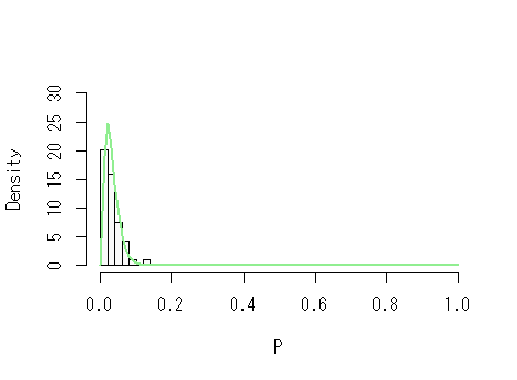
全体としては3%くらいだけど,都道府県によってはばらつきはあるね。じゃ,これをベータ二項モデルで考える。ベータ二項モデルによると,現存は都道府県iに固有な確率iのpによって出てきてて,このiのpが47都道府県毎にベータ分布に従っている,とまあそう考える。で,適当にStanしたらできたので,事後期待値から見ておそらくこんなベータ分布の感じ。

実測値の現存率のヒストグラムにこれを描き足すと,こう。

ま,多くて10%は残っているところもあるといった感じか。
90年も経てば,国際親善に来た青い目の人形も97%はその役目を終えるのね。